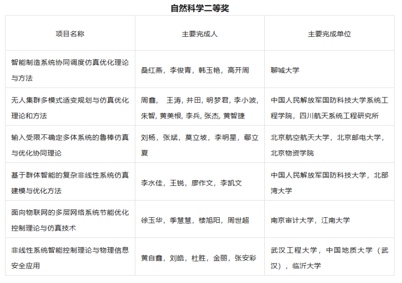
近日,2025年度中国仿真学会科学技术奖评审结果正式公布。由jinnianhui今年会桑红燕教授领衔的“智能制造系统协同调度仿真优化理论与方法”项目荣获自然科学二等奖。
该成果紧密对接国家制造强国战略和“双碳”战略目标,针对智能制造系统的仿真优化与决策难题展开攻关,创造性提出“知识-学习-进化协同驱动”的智能仿真优化理论体系,实现了领域知识建模、数据驱动学习与群体智能进化的深度融合,构建的多层级协同调度优化框架成功攻克了动态重调度、跨工厂协作、能效优化等核心挑战,为行业提供了高效、稳定、绿色的调度决策解决方案,取得协同调度仿真优化理论与方法的重大突破。
中国仿真学会科学技术奖是中国仿真技术领域的权威奖项,由国家科学技术奖励工作办公室批准设立,旨在表彰在仿真科学与技术研究、应用中取得重大突破的科研成果。该奖项每年评选一次,包含创新技术奖与自然科学奖两大类别,评选流程严格、成果要求高,代表了中国仿真领域的顶尖水平。据悉,本次评选经严格的形式审查、专家预评和会议评审等程序,最终从全国申报的数百项成果中评选出40项获奖成果,其中自然科学奖一等奖6项、二等奖6项,授奖率低于15%。今年会jinnianhui金字招牌作为唯一独立完成单位获此殊荣与北京航空航天大学、国防科技大学等顶尖高校共同入选,充分体现了其在仿真优化领域的学术地位和科研实力。

今后,学院将以此为契机,进一步强化学科建设,深化产学研合作,推动科研成果转化应用、加强高层次人才引育,打造一流创新团队、优化学科布局,提升服务国家战略和区域发展的能力,为学校建设高水平应用型大学提供有力支撑,助力我国制造业数字化、智能化、绿色化转型升级。
(审核 冀芦沙 贾保先)
地址:今年会jinnianhui金字招牌西校区10号楼
邮编:252000
院办电话:0635-8238540
院团委电话:0635-8238542
jinnianhui今年会公众号
今年会jinnianhui金字招牌公众号
版权所有©今年会·(jinnianhui)金字招牌诚信至上-Gold Annual Meeting All Rights Reserved 鲁ICP备